EnE Modelling and Advanced Data Science Pre-work#

Audience: Students taking the MQB Mathematical Modelling in E&E and Advanced Data Science sections
Tools (optional): NumPy, Matplotlib, SymPy.

Tip

How to use

  • Attempt the questions by hand first.

  • Use the optional Python cells to check algebra, plot functions, or verify numerical results.

  • Check your answers in the Solutions notebook.


1. Functions & graphs#

Focus: plotting, power laws, exponentials/logs, and trigonometric functions.

Exercise 1#

Radial disease spread (polynomial in time).
A fungal disease starts at the centre of an orchard and spreads radially at a constant speed \(v\) (m/day).

  1. Write the infected radius \(r(t)\) and infected area \(A(t)\) as functions of time \(t\) (days).

  2. Show that \(A(t)\) is a polynomial in \(t\), and state its degree.

  3. If you measure time in weeks instead, \(t_w=t/7\), rewrite \(A\) as a function of \(t_w\).

Take \(v=3\) m/day and compute \(A(2)\), \(A(4)\), \(A(8)\) in m\(^2\).

Optional Python check:

import numpy as np

v = 3  # m/day
t = np.array([2,4,8], dtype=float)
r = v*t
A = np.pi*r**2
A
array([ 113.09733553,  452.38934212, 1809.55736847])

Exercise 2#

Allometric scaling (power laws).
Plant traits typically follow scaling relations [Niklas, 1994]. Suppose:

  • leaf area \(L\) is proportional to stem diameter \(D\) via \(L = k D^{1.84}\)

  • spongy mesophyll volume fraction \(S\) is proportional to leaf thickness \(T\) via \(S = c T^{-0.49}\)

  1. Sketch (qualitatively) how \(L\) changes with \(D\), and how \(S\) changes with \(T\).

  2. Using log–log axes, explain how you could estimate the exponent from data.

  3. For \(k=1\), compute \(L\) when \(D=1,2,4\). For \(c=1\), compute \(S\) when \(T=1,2,4\).

Optional Python check:

import numpy as np
import matplotlib.pyplot as plt

D = np.linspace(0.5, 5, 200)
T = np.linspace(0.5, 5, 200)

L = D**1.84
S = T**(-0.49)

plt.figure()
plt.plot(D, L)
plt.xlabel("Stem diameter D")
plt.ylabel("Leaf area L (k=1)")
plt.show()

plt.figure()
plt.plot(T, S)
plt.xlabel("Leaf thickness T")
plt.ylabel("Spongy mesophyll fraction S (c=1)")
plt.show()
../_images/6e17d0b7e9d0a365ab4b2e2789f55d06abb5ff01b23c3fc82faa7240e755c184.png ../_images/70db25df030771f7e9c5acab3121a3afbba7165f0b74c3fa529d5600e0aa9813.png

Exercise 3#

Exponentials, logs, and half-lives.
A bacterial population is exposed to a toxin; viable cells decline as \(N(t)=N_0(1/2)^{t/h}\), where \(h\) is the half-life.

  1. Rewrite this as \(N(t)=N_0 e^{-\mu t}\) and express \(\mu\) in terms of \(h\).

  2. If \(h=6\) hours and \(N_0=10^8\), compute \(N(3)\), \(N(6)\), \(N(12)\).

  3. Explain (in words) what \(\mu\) represents biologically.

Optional Python check:

import numpy as np

N0 = 1e8
h = 6.0
t = np.array([3,6,12], dtype=float)

N = N0*(0.5)**(t/h)
N
array([70710678.11865476, 50000000.        , 25000000.        ])

Exercise 4#

Oscillations and seasonality.
A zooplankton abundance time series shows seasonal oscillations. Model it as

\[Z(t)=Z_0 + A\cos(\omega t + \phi).\]
  1. Describe the role of \(Z_0\), \(A\), \(\omega\), and \(\phi\).

  2. If the period is 12 months, what is \(\omega\) (in radians/month)?

  3. Plot \(Z(t)\) over 24 months for \(Z_0=50\), \(A=20\), \(\phi=0\) and compare \(\omega\) vs \(2\omega\) (higher frequency).

Optional Python check:

import numpy as np
import matplotlib.pyplot as plt

Z0, A, phi = 50, 20, 0
t = np.linspace(0, 24, 1000)  # months
omega = 2*np.pi/12

Z1 = Z0 + A*np.cos(omega*t + phi)
Z2 = Z0 + A*np.cos(2*omega*t + phi)

plt.figure()
plt.plot(t, Z1, label="omega")
plt.plot(t, Z2, label="2*omega")
plt.xlabel("t (months)")
plt.ylabel("Z(t)")
plt.legend()
plt.show()
../_images/36569eef734f50027d8ad56434f678659e8c0e3155fedbc2b3b6c07d868577f6.png

2. Calculus (limits, differentiation, integration, Taylor series)#

Focus: turning biological definitions into derivatives/integrals; approximations.

Exercise 1#

Limits and per-capita growth.
A population has size \(N(t)\). Define the instantaneous per-capita growth rate as

\[ r(t)=\lim_{\Delta t\to 0}\frac{1}{N(t)}\frac{N(t+\Delta t)-N(t)}{\Delta t}. \]
  1. Show that \(r(t)=\frac{1}{N(t)}\frac{dN}{dt}\).

  2. If \(N(t)=N_0 e^{rt}\), compute \(r(t)\) and interpret the result.

  3. If \(N(t)\) is decreasing, what sign would you expect for \(r(t)\)?

Optional Python check:

import sympy as sp
t, r_sym, N0 = sp.symbols('t r N0', positive=True)
N = N0*sp.exp(r_sym*t)
r_of_t = sp.diff(N,t)/N
sp.simplify(r_of_t)
\[\displaystyle r\]

Exercise 2#

Differentiation and optimisation (resource uptake).
A microbial uptake rate follows a saturating function

\[ U(r)=\frac{U_{\max} r}{K + r}, \]

where \(r\) is resource concentration.

  1. Compute \(dU/dr\) and show it is positive.

  2. Show that \(U(r)\to U_{\max}\) as \(r\to\infty\).

  3. Find \(r\) such that \(U(r)=U_{\max}/2\) and interpret \(K\).

Optional Python check:

import sympy as sp
r, Umax, K = sp.symbols('r Umax K', positive=True)
U = Umax*r/(K+r)
dU = sp.diff(U, r)
sp.simplify(dU)
\[\displaystyle \frac{K Umax}{\left(K + r\right)^{2}}\]

Exercise 3#

Integration (total biomass produced).
Suppose net primary production (NPP) in an ecosystem varies seasonally:

\[ \text{NPP}(t)=a + b\cos(\omega t), \]

where \(t\) is time in years.

  1. Compute the total production over one year: \(\int_0^1 \text{NPP}(t)\,dt\).

  2. What is the average NPP over the year?

  3. Explain why the cosine term integrates to zero over a whole number of periods.

Optional Python check:

import sympy as sp
t, a, b, omega = sp.symbols('t a b omega', positive=True)
NPP = a + b*sp.cos(omega*t)
sp.integrate(NPP, (t, 0, 1))
\[\displaystyle a + \frac{b \sin{\left(\omega \right)}}{\omega}\]

Exercise 4#

Taylor series (logistic growth approximation).
The logistic growth model is

\[ \frac{dN}{dt}=rN\left(1-\frac{N}{K}\right). \]
  1. For small \(N/K\), expand \(1-\frac{N}{K}\) and interpret the approximation.

  2. Using a Taylor expansion of \(\ln(1+x)\) around \(x=0\), show how you would approximate \(\ln\left(1-\frac{N}{K}\right)\) when \(N\ll K\).

  3. Explain (biologically) when this approximation might be justified.

Optional Python check:

import sympy as sp
x = sp.symbols('x')
sp.series(sp.log(1+x), x, 0, 4)
\[\displaystyle x - \frac{x^{2}}{2} + \frac{x^{3}}{3} + O\left(x^{4}\right)\]

3. Linear algebra (matrices, eigenvalues/eigenvectors)#

Focus: matrix algebra for biological transitions/constraints; eigen-ideas for long-run behaviour.

Exercise 1#

Matrix multiplication in population transitions.

A 2-stage population (juveniles \(J\), adults \(A\)) evolves as

\[\begin{split} \begin{pmatrix} J_{t+1}\\ A_{t+1}\end{pmatrix} = \begin{pmatrix} 0 & f\\ s & g\end{pmatrix} \begin{pmatrix} J_t\\ A_t\end{pmatrix}. \end{split}\]
  1. Interpret \(f, s, g\) biologically.

  2. Compute \((J_{t+1},A_{t+1})\) for \(f=3\), \(s=0.2\), \(g=0.8\) given \((J_t,A_t)=(10,5)\).

  3. Compute the matrix product explicitly (by hand), then verify with Python.

Optional Python check:

import numpy as np
M = np.array([[0, 3.0],[0.2, 0.8]])
x = np.array([10.0, 5.0])
M @ x
array([15.,  6.])

Exercise 2#

Eigenvalues and long-run growth (Leslie-type model).
For the matrix \(M=\begin{pmatrix}0&3\\0.2&0.8\end{pmatrix}\):

  1. Find the eigenvalues of \(M\).

  2. Which eigenvalue determines the long-run growth rate, and why?

  3. Find an eigenvector corresponding to the dominant eigenvalue and interpret it as a stable stage distribution (up to scaling).

Optional Python check:

import sympy as sp
M = sp.Matrix([[0, 3],[sp.Rational(1,5), sp.Rational(4,5)]])
M.eigenvects()
[(2/5 - sqrt(19)/5,
  1,
  [Matrix([
   [-sqrt(19) - 2],
   [            1]])]),
 (2/5 + sqrt(19)/5,
  1,
  [Matrix([
   [-2 + sqrt(19)],
   [            1]])])]

Exercise 3#

Inverses and solving linear systems (metabolic fluxes).

Suppose two metabolic fluxes \(x, y\) satisfy:

\[\begin{split} \begin{aligned} 3x-7y &= 4\\ x+7y &= 10 \end{aligned} \end{split}\]
  1. Write this as \(A\mathbf{z}=\mathbf{b}\).

  2. Compute \(A^{-1}\) and hence \(\mathbf{z}=A^{-1}\mathbf{b}\).

  3. Verify numerically.

Optional Python check:

import sympy as sp
A = sp.Matrix([[3,-7],[1,7]])
b = sp.Matrix([4,10])
z = A.LUsolve(b)
A.inv(), z
(Matrix([
 [  1/4,  1/4],
 [-1/28, 3/28]]),
 Matrix([
 [  7/2],
 [13/14]]))

Exercise 4#

Complex numbers and oscillations (optional stretch).
Many linear systems have solutions involving \(e^{(\alpha+i\beta)t}\).

  1. Using Euler’s formula, show that \(e^{i\beta t}=\cos(\beta t)+i\sin(\beta t)\).

  2. Explain why complex eigenvalues imply oscillations in real-valued solutions.

  3. Consider \(x''+\beta^2 x=0\). Solve it using the Ansatz \(x(t)=e^{\lambda t}\) and relate \(\lambda\) to \(\pm i\beta\).

Optional Python check:

import sympy as sp
t, beta = sp.symbols('t beta', positive=True, real=True)
sp.exp(sp.I*beta*t).expand(complex=True)
\[\displaystyle i \sin{\left(\beta t \right)} + \cos{\left(\beta t \right)}\]

4. Differential equations (equilibria, stability, phase-plane intuition)#

Focus: 1D and 2D dynamical systems used throughout quantitative biology.

Exercise 1#

Exponential growth ODE.
A bacterial population grows as \(\frac{dN}{dt}=rN\).

  1. Solve for \(N(t)\) given \(N(0)=N_0\).

  2. Define the doubling time \(T_d\) such that \(N(T_d)=2N_0\). Express \(T_d\) in terms of \(r\).

  3. If \(r=0.4\ \text{h}^{-1}\), compute \(T_d\).

Optional Python check:

import sympy as sp
r = sp.Rational(2,5)  # 0.4
Td = sp.log(2)/r
float(Td)
1.7328679513998633

Exercise 2#

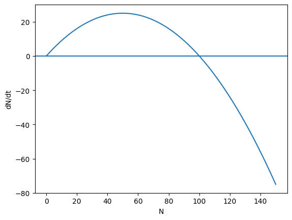
Logistic growth and equilibria.

\[ \frac{dN}{dt}=rN\left(1-\frac{N}{K}\right). \]
  1. Find the equilibria.

  2. Determine their stability by considering the sign of \(dN/dt\) around each equilibrium.

  3. Sketch \(dN/dt\) as a function of \(N\).

Optional Python check:

import numpy as np
import matplotlib.pyplot as plt

r, K = 1.0, 100.0
N = np.linspace(0, 150, 400)
dN = r*N*(1 - N/K)

plt.figure()
plt.axhline(0)
plt.plot(N, dN)
plt.xlabel("N")
plt.ylabel("dN/dt")
plt.show()
../_images/8aac32a753fea6dd932ad1fca484c101c6de566c88c15f54a0b7b61e883b7368.png

Exercise 3#

Predator–prey linearisation (2D phase plane intuition).

A simplified predator–prey model near an equilibrium can be approximated by a linear system

\[\begin{split} \frac{d}{dt}\begin{pmatrix}x\\y\end{pmatrix} = A\begin{pmatrix}x\\y\end{pmatrix}, \quad A=\begin{pmatrix}0&1\\-2&-0.4\end{pmatrix}. \end{split}\]
  1. Compute the eigenvalues of \(A\).

  2. From the eigenvalues, classify the equilibrium (node/spiral/saddle) and predict whether trajectories oscillate.

  3. (Optional) Simulate trajectories for a few initial conditions and plot \(y\) vs \(x\).

Optional Python check:

import numpy as np
import matplotlib.pyplot as plt

A = np.array([[0,1],[-2,-0.4]])
eigvals, eigvecs = np.linalg.eig(A)
eigvals
array([-0.2+1.4j, -0.2-1.4j])

Exercise 4#

Integrating factor (harvesting / forcing).
A fish stock \(N(t)\) experiences natural growth and constant harvesting:

\[ \frac{dN}{dt}=rN - H, \]

with constants \(r>0\), \(H>0\).

  1. Solve this ODE using an integrating factor.

  2. Find the equilibrium \(N^*\) and interpret when it is biologically feasible.

  3. If \(N(0)=N_0\), derive the condition on \(H\) for which the stock never crosses zero (no extinction in the deterministic model).

Optional Python check:

import sympy as sp
t, r, H, N0 = sp.symbols('t r H N0', positive=True)
N = sp.Function('N')
ode = sp.Eq(sp.diff(N(t), t), r*N(t) - H)
sp.dsolve(ode, ics={N(0): N0})
\[\displaystyle N{\left(t \right)} = \frac{H}{r} + \frac{\left(- H + N_{0} r\right) e^{r t}}{r}\]

5. Probability & distributions#

Focus: expectation/variance and common distributions used in modelling and inference.

Exercise 1#

Random variables and expectation (offspring number).
Let \(X\) be the number of offspring produced by an individual in a season.

  1. Define \(E[X]\) in terms of \(P(X=x)\).

  2. If \(X\sim\text{Poisson}(\lambda)\), state \(E[X]\) and \(\mathrm{Var}(X)\).

  3. If \(\lambda=1.5\), compute \(P(X=0)\), \(P(X\ge 2)\).

Optional Python check:

import numpy as np
import math

lam = 1.5
P0 = math.exp(-lam)
P1 = lam*math.exp(-lam)
Pge2 = 1 - (P0 + P1)
P0, Pge2
(0.22313016014842982, 0.44217459962892547)

Exercise 2#

Binomial sampling (infection prevalence).
In a sample of \(n\) hosts, each is infected with probability \(p\) independently. Let \(Y\sim\text{Binomial}(n,p)\).

  1. State \(E[Y]\) and \(\mathrm{Var}(Y)\).

  2. For \(n=50\), \(p=0.1\), compute \(E[Y]\), \(\mathrm{Var}(Y)\), and \(P(Y=0)\).

  3. Interpret \(P(Y=0)\) in the context of field surveys.

Optional Python check:

import math
n, p = 50, 0.1
EY = n*p
VarY = n*p*(1-p)
P0 = (1-p)**n
EY, VarY, P0
(5.0, 4.5, 0.00515377520732012)

Exercise 3#

Gaussian measurement error (trait values).
Suppose measured leaf length \(L_m\) equals true length \(L\) plus error \(\epsilon\), where \(\epsilon\sim\mathcal{N}(0,\sigma^2)\).

  1. Write the density of \(L_m\mid L\).

  2. If you take \(k\) independent replicate measurements and average them, what happens to the variance of the average?

  3. Explain why replication improves precision.

Optional Python check:

import sympy as sp
Lm, L, sigma = sp.symbols('Lm L sigma', positive=True, real=True)
pdf = (1/(sp.sqrt(2*sp.pi)*sigma))*sp.exp(-(Lm-L)**2/(2*sigma**2))
pdf
\[\displaystyle \frac{\sqrt{2} e^{- \frac{\left(- L + Lm\right)^{2}}{2 \sigma^{2}}}}{2 \sqrt{\pi} \sigma}\]

Exercise 4#

Joint, marginal, conditional probabilities (two species).
Two species (\(A\), \(B\)) can each be present (1) or absent (0) in a habitat patch.

  1. Define a joint distribution \(P(A,B)\) over the four outcomes.

  2. Show how to compute the marginal \(P(A=1)\) from \(P(A,B)\).

  3. Define \(P(A=1\mid B=1)\).

  4. Explain (in words) how \(P(A=1\mid B=1)\) relates to co-occurrence and (possible) interaction.

Optional Python check:

# Optional: pick numbers and verify marginals sum correctly
import numpy as np

# Example joint distribution table: rows A=0,1; cols B=0,1
P = np.array([[0.30, 0.10],
              [0.20, 0.40]])
P.sum(), P[1,:].sum(), P[:,1].sum(), P[1,1]/P[:,1].sum()
(np.float64(1.0),
 np.float64(0.6000000000000001),
 np.float64(0.5),
 np.float64(0.8))

6. Optimisation & likelihood#

Focus: interpreting likelihood spaces and optimisation over parameters (frequent pain points).

Exercise 1#

Minimising squared error (metabolic rate scaling).
You measure metabolic rate \(B\) and body mass \(M\) and hypothesise a power law \(B=aM^b\). Taking logs gives:

\[ \log B = \log a + b\log M. \]

Let \(y_i=\log B_i\) and \(x_i=\log M_i\). Fit the line \(y=\beta_0+\beta_1 x\) by minimising

\[ S(\beta_0,\beta_1)=\sum_{i=1}^n (y_i-\beta_0-\beta_1 x_i)^2. \]
  1. Take partial derivatives of \(S\) wrt \(\beta_0, \beta_1\) and write the normal equations.

  2. Explain how this is an optimisation problem over a 2D parameter space.

  3. (Optional) Solve the normal equations for \((\beta_0,\beta_1)\) in terms of sample means.

Optional Python check:

import sympy as sp
b0, b1 = sp.symbols('b0 b1')
# symbolic normal equations for generic data would be done by writing sums; see solutions notebook for steps.

Exercise 2#

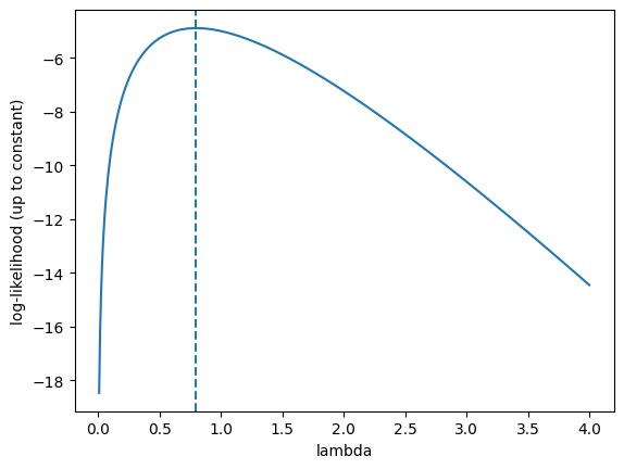
Likelihood surface (single-parameter Poisson).
You observe counts of offspring per individual: \(x_1,\dots,x_n\), and model them as Poisson(\(\lambda\)).

  1. Write the likelihood \(L(\lambda)\) and log-likelihood \(\ell(\lambda)\).

  2. Differentiate \(\ell(\lambda)\) and find the MLE \(\hat\lambda\).

  3. Explain what the “height” of a 1D likelihood curve represents.

  4. For data \([0,1,0,2,1]\), compute \(\hat\lambda\) and plot \(\ell(\lambda)\) for \(\lambda\in[0.01,4]\).

Optional Python check:

import numpy as np
import matplotlib.pyplot as plt

x = np.array([0,1,0,2,1])
lam_hat = x.mean()

lam = np.linspace(0.01, 4, 500)
# log-likelihood up to an additive constant (drop -log(x_i!))
ell = (x.sum())*np.log(lam) - len(x)*lam

plt.figure()
plt.plot(lam, ell)
plt.axvline(lam_hat, linestyle='--')
plt.xlabel("lambda")
plt.ylabel("log-likelihood (up to constant)")
plt.show()

lam_hat
../_images/9f65d24a91f2f2fcb6267357e3be9aa315a2e4eb8ec897bdbcea9475c6d47c37.png
np.float64(0.8)

Exercise 3#

Two-parameter likelihood and contours (Gaussian mean/variance).
Suppose trait measurements \(y_1,\dots,y_n\) are i.i.d. Normal(\(\mu,\sigma^2\)).

  1. Write the log-likelihood \(\ell(\mu,\sigma)\).

  2. State the MLEs \(\hat\mu\) and \(\hat\sigma^2\).

  3. Explain why a 2D likelihood can be visualised via contour lines over \((\mu,\sigma)\).

  4. (Optional) For data \([2.1, 2.4, 1.9, 2.0, 2.3]\), plot a contour map of \(\ell(\mu,\sigma)\).

Optional Python check:

import numpy as np
import matplotlib.pyplot as plt

y = np.array([2.1, 2.4, 1.9, 2.0, 2.3])
mu_grid = np.linspace(1.8, 2.6, 120)
sig_grid = np.linspace(0.05, 0.6, 120)
MU, SIG = np.meshgrid(mu_grid, sig_grid)

n = len(y)
# log-likelihood
LL = -n*np.log(SIG) - 0.5*np.sum(((y.reshape(1,1,-1)-MU[...,None])/SIG[...,None])**2, axis=-1)

plt.figure()
cs = plt.contour(MU, SIG, LL, levels=15)
plt.clabel(cs, inline=True, fontsize=8)
plt.xlabel("mu")
plt.ylabel("sigma")
plt.show()

y.mean(), y.std(ddof=0)
../_images/19fc927485e4c9ab68c5babb5a8b4e838b53b6fa555f405d55c8a9a126b05402.png
(np.float64(2.1399999999999997), np.float64(0.18547236990991403))

Exercise 4#

Constraints (biologically feasible parameter values).
In many models parameters must be positive (rates, variances, concentrations).

  1. Give two examples of biological parameters that are constrained to be \(>0\).

  2. Suppose you are fitting \(N(t)=N_0e^{- \mu t}\) but your optimiser returns \(\mu<0\). What biological behaviour would that imply?

  3. Show how to reparameterise \(\mu=e^\theta\) to enforce positivity, and explain how this changes the optimisation problem.

Optional Python check:

import sympy as sp
theta = sp.symbols('theta', real=True)
mu = sp.exp(theta)
mu
\[\displaystyle e^{\theta}\]